前段时间有同学来询问很多有关23年5月份的IB中文大考真题的一些问题,今天我们就一起来看看这首诗歌真题的分析。

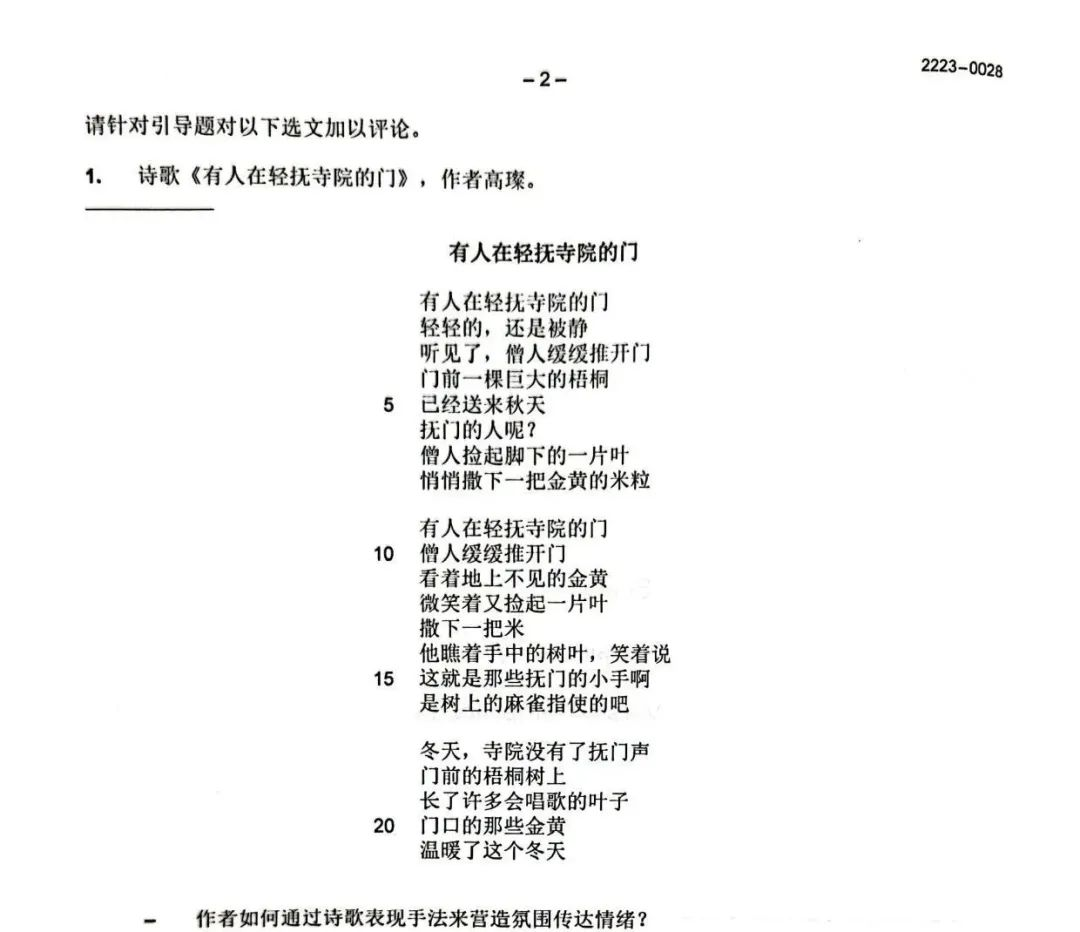
我们先来看这首诗歌的引导题:“作者如何通过诗歌表现手法来营造氛围传达情绪?”
之前我们曾经学习过,在拿到这样的引导题之后,首先是审题,即判断题目中的关键考点是什么,接着运用自己的知识积累去分析这些考察点,最后一步是组织答题思路,也就是组织自己的论点和分论点,然后作答即可。
对于这个引导题,我们一眼能够判断出来的考察点是“诗歌的表现手法”,“营造氛围传达情绪”,其实这是一道比较常规的题目,同学们需要掌握的知识点就是“诗歌的表现手法及其作用,然后结合诗歌内容组织论点作答即可。
这道诗歌题的难点其实就在于同学们是否对于现代诗歌的表现手法及其作用能够做大熟悉和熟练运用。
其实对于IB中文考试来说,现代诗歌常考的表现手法有:意象与意境,借景抒情(寓情于景,情景交融),对比(对照),动静结合(以动衬静,以声衬静),反衬(乐景衬哀情),托物言志,比喻,拟人。
从这个角度来看,其实今年5月的文学卷Paper1现代诗考题也不大难,只要大家注意做好日常的积累,结合自己的文学素养,能够容易地能够看出这首诗歌所使用的表现手法和所想要表达的主题–“人与自然的和谐”。
那诗人是如何通过表现手法来营造氛围传达情绪的呢?按照我们之前的诗歌鉴赏思路,一般我们要有一个主论点和四个分论点,那主论点我们已经可以用诗歌的主题来做,接下来我们就只要通过分析诗歌的表现手法,提取出四个分论点即可。
我们从诗歌的整体来看,很明显使用了很多拟人的修辞,比如“送来了秋天”、“抚门”等,把梧桐树树叶飘落的进行了拟人化的描写,这样我们就能够提取出第一个分论点:诗歌使用了拟人的修辞手法,展现了自然的美好以及与人之间的和谐共生。
除此之外,这首诗歌中运用了很明显的动静结合手法,比如首段和尾端中寺院中的幽静与门口的抚门声。
之前我看有一些同学在回答这个引导题的时候,提到了“寺院”和“僧人”,佛家的哲学理念等等,其实我们的IB中文考试完全没有必要纠结于表象,这样的解答只会是吃力不讨好的。
那其余的论点如何构思和寻找呢?
我们之前反复提到过,并给大家整理了100个诗歌常用意象在此就派上了用场,那我们剩余的论点就可以围绕诗歌中的意象与所营造的意境来回答。比如“寺院”隐喻着诗人内心的修道场,而“僧人”象征着诗人一种超然世外,回归原始和自然的纯粹心境;“麻雀”、“叶子”、“梧桐”则象征着自然的美好。
如此看来,我们的分论点可以这样设置:
1 拟人的修辞手法: 首先,通过诗歌中对梧桐、树叶的拟人化描写手法,展现了自然的美好,强调了人与自然的和谐共生。
2 动静结合的表现手法: 诗歌运用动静结合的手法,通过寺院的幽静与门口的抚门声的对比,营造出一种宁静而有韵律的氛围,传达出诗人内心的宁静与平和。
3 意象: 在诗歌结尾段落中,作者通过将“人”、“麻雀”和“叶子”三者融为一体,表达了人与自然的完美融合,达到了和谐共生的境界。
4 意象所营造的意境: 寺院、僧人、麻雀、叶子等意象的运用,隐喻诗人对内心修道与纯粹状态的追求。通过构建这些意象,诗歌营造出一种深沉而清新的意境,传达出对回归自然的渴望和对自然的敬畏之情。
通过对这四个分论点的展开,同学们就可以完整而深入地回答诗歌中的引导题,展示自己对诗歌表现手法的理解和运用,同时突出这首诗歌所传达的情感,即“人与自然的和谐共生“。只要在写作过程中,注重条理清晰,逻辑严密,避免冗长而散漫的叙述,保持对关键点的把握,这首诗歌鉴赏就轻松拿下了。
同学们以后再遇到此类诗歌鉴赏题的时候,一定记得运用我们的解体方法:
首先,寻找引导题中的关键词;
其次,搜索自己的知识储备,做到答有所依;
最后,紧紧围绕诗歌的主题和情感来阻止自己的答题思路,采用1个主论点+3个分论点的形式。
好了同学们,我们今天的分享到这里就结束了,最新IB中文备考资料(文学基础知识,文学作品复习笔记还有Paper2神器—15篇名家文学文本赏析)已更新,请添加微信sunflower11081或者点击这里注册都可以免费领取!
中文科目不知道如何提升?
请一定来试试
eChineseLearning在线一对一IB中文课程
18年国际中文教学经验积累,4V1定制化中文私教,不满意可免单!
在eChineseLearning,我们不仅帮助同学追求更加卓越的中文成绩,更为每个孩子搭建起通往成功的阶梯。无论起点高低,都能够帮助同学们实现华丽转变!
eChineseLearning在线中文学校自2006年创立以来,已走过18个春秋,见证了上万余名学子的成长与飞跃,累计帮助来自一百多个国家和地区的中文学子实现自己的学习目标,收获了同学们的诸多喜爱和好评!
学生学习成果展示




